GoFace
GoFace is an AI facial-recognition attendance system designed for hybrid working models. The multi-device design (Pad, Mobile, Web) delivers a unified HR console for managers.
The project involved solving real-world challenges like AI latency, hardware constraints, and complex backend logic.
• More than 4 countries: Including Japan, Taiwan, Indonesia, and Thailand.
TIMELINE
- 2020/07 ~ 2023/01
- 2.5 years
MY ROLE
- Led design and collaborated with PM, PM assistants, FE, BE, QA, and the Vietnam business contact window.
IMPACT
- • 20% reduction in scan-failure rate
- • 3-in-1 cross-functional roles covered
- • 3 enterprise deals secured
Brief
This was my first experience working at a startup, developing a brand-new product from the ground up. The idea originated from a casual conversation among several RD teammates, and after our manager and CEO recognized its potential, the project officially began.
As a designer, I needed to take on multiple roles and collaborate closely with a team of talented specialists.Throughout the journey, we faced challenges such as redefining direction, exploring customer needs, and testing business viability. After many iterations, we finally arrived at two stable solutions that could be effectively promoted by the sales team.
Research
Problem & Needs
GoFace was free to import and try for one month. During this period, we made adjustments based on user feedback and needs. Four partner stores participated in the pilot program to test and validate new features.
1.Problem
Small stores or companies that still use traditional time clocks face the inconvenience of manually calculating employee salaries at the end of each month.
2. Automation and Cloud Integration
Users can customize policies and scenes to let one device trigger another, while automatically storing data in the cloud.
3. Smart Notifications and History
Receive instant notifications when events occur, and save history and video clips directly in the app.
Define Goals
Replace legacy punch clock with face recognition technology that's accurate and easy to use.
Core Challenge: Access Control & Attendance
The core challenge was designing a system that seamlessly integrates Time & Attendance Management with Access Control, requiring design solutions for three distinct interfaces and their unique systemic hurdles:
1. Wall-Mounted Pad App: AI Experience & Hardware Constraints
The design had to balance security (spoofing prevention) against usability (speed and angle). Since ML model accuracy is affected by lighting, angle, and user distance, design solutions were required to mitigate false negatives or overly long detection times without compromising the user experience.
2. Employee Mobile App: Remote Security & UX Balance
Beyond providing a simple and intuitive interface, the design had to incorporate mechanisms to prevent fraudulent remote clock-ins, ensuring the integrity and accuracy of attendance data.
3. Management Web Backend: Account Permissions & Enterprise Complexity
In addition to managing attendance records, the design required establishing an enterprise-grade structure for account permissions and hierarchical roles (IAM) to meet the diverse management needs of various client sizes.
Cross-Functional Discovery & Alignment
Prior to the design phase, my supervisor, PM Jonas, organized a cross-functional kickoff meeting, with machine learning engineers and QA personnel joining me to clarify business priorities and proactively identify AI/hardware limitations.
After the initial design was completed, we held regular team iterative reviews, where team members freely offered valuable feedback to collaboratively refine and advance the design.
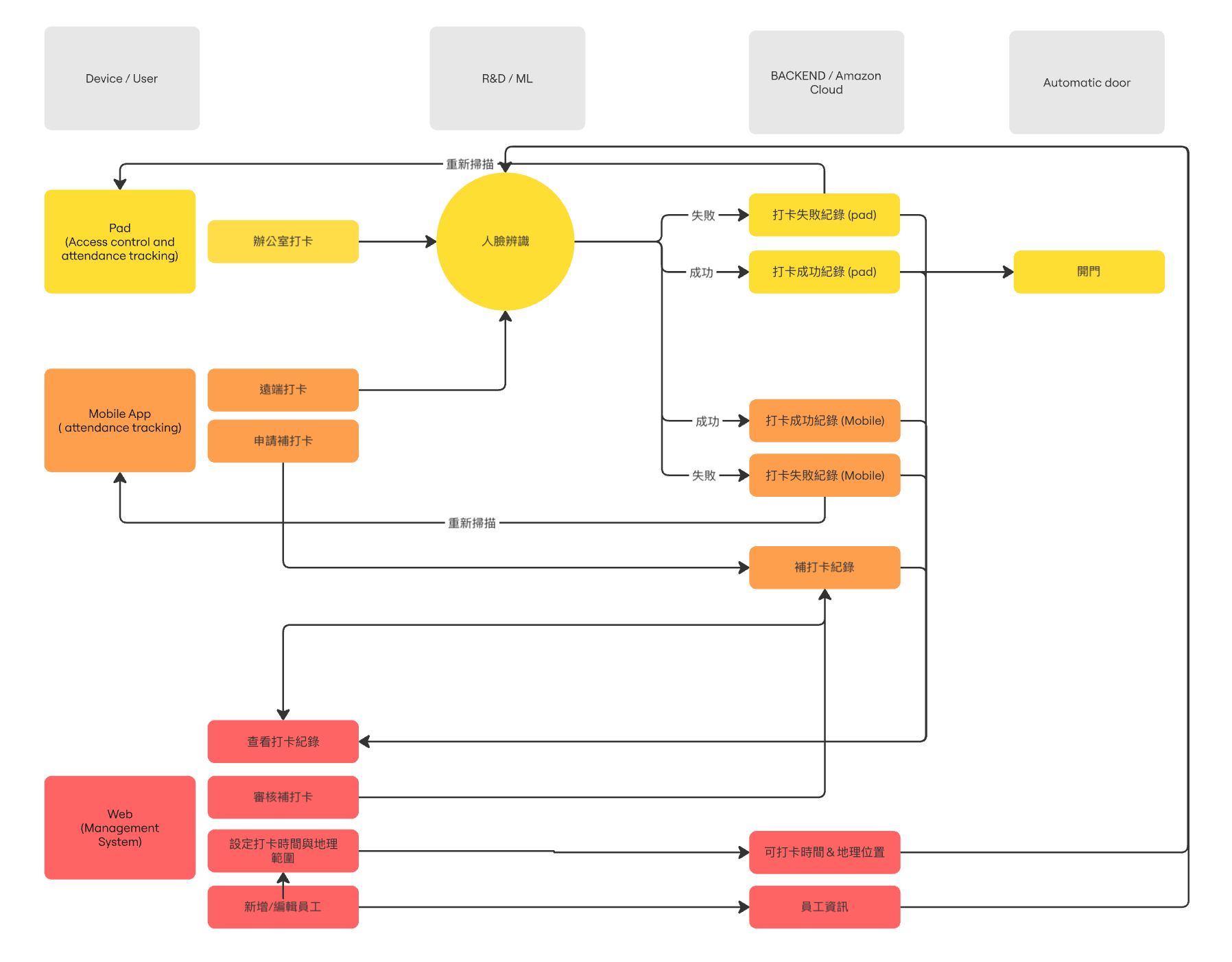
Integrated System Flow: AI, Hardware, & Enterprise Experience
This flow chart maps the end-to-end user experience across three core interfaces (Pad, Mobile, Web) and details the integrated logic between AI inference, access control, and backend data flow.

User Feedback and Optimization
The employee is just chatting at the door, and the employee's face is detected and the door is opened. I don't want the door to open and close too sensitively.
Optimize user experience
Due to the epidemic, employees are working from home. We need a remote punch-in function, so that employees who work from home or outside can punch in.
Added self-use mobile phone check-in function
Employees who punch in by themselves in our company must limit the punching area and make sure that the employee punches in within the work area.
Added geofencing feature
Design Hand Off
I worked closely with the engineers to validate the design and copy implementation.
Step by step

Pad - Access control system
Mobile - Remote attendance system
Media Validation: Market & Technological Recognition
The company was selected by Singapore's major media group, Channel NewsAsia (CNA), to be featured in their "VenturePreneurs" series. This spotlight successfully validates the technological innovation and market value of the GoFace project.